• Home Page
  • Portfolio
    • My Work
    • Roots
    • WoodWorking
    • Park Oswe-Go
    • GrocerScan
    • Wiki
  • About
  • Contact

Robert LeDone

  • Home Page
  • Portfolio
    • My Work
    • Roots
    • WoodWorking
    • Park Oswe-Go
    • GrocerScan
    • Wiki
  • About
  • Contact

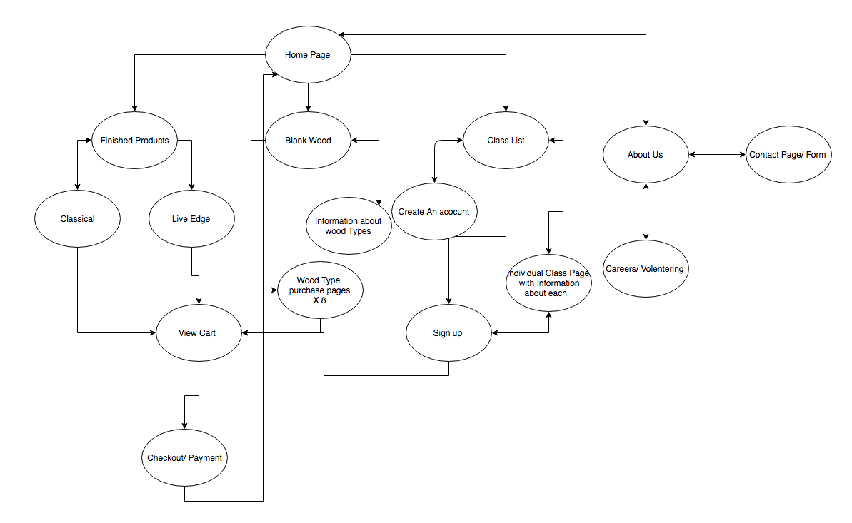
WoodWorking

Another project done during my Master Program. For this I was tasked with creating a prototype for a businesses website. This also required me to create business plan illustrating what the website would do for the client as well as how the SEO would be done and a wire frame site map. 

This project gave me huge experince in creating prototypes using Axure. This in turn showed me the power of such tools and the ease rapid prototyping. 

Screen Shot 2016-10-31 at 2.49.00 PM.png
Screen Shot 2016-10-31 at 2.49.22 PM.png
Screen Shot 2016-10-31 at 2.49.35 PM.png
Screen Shot 2016-10-31 at 5.44.49 PM.png

Powered by Squarespace.