• Home Page
  • Portfolio
    • My Work
    • Roots
    • WoodWorking
    • Park Oswe-Go
    • GrocerScan
    • Wiki
  • About
  • Contact

Robert LeDone

  • Home Page
  • Portfolio
    • My Work
    • Roots
    • WoodWorking
    • Park Oswe-Go
    • GrocerScan
    • Wiki
  • About
  • Contact

Wiki

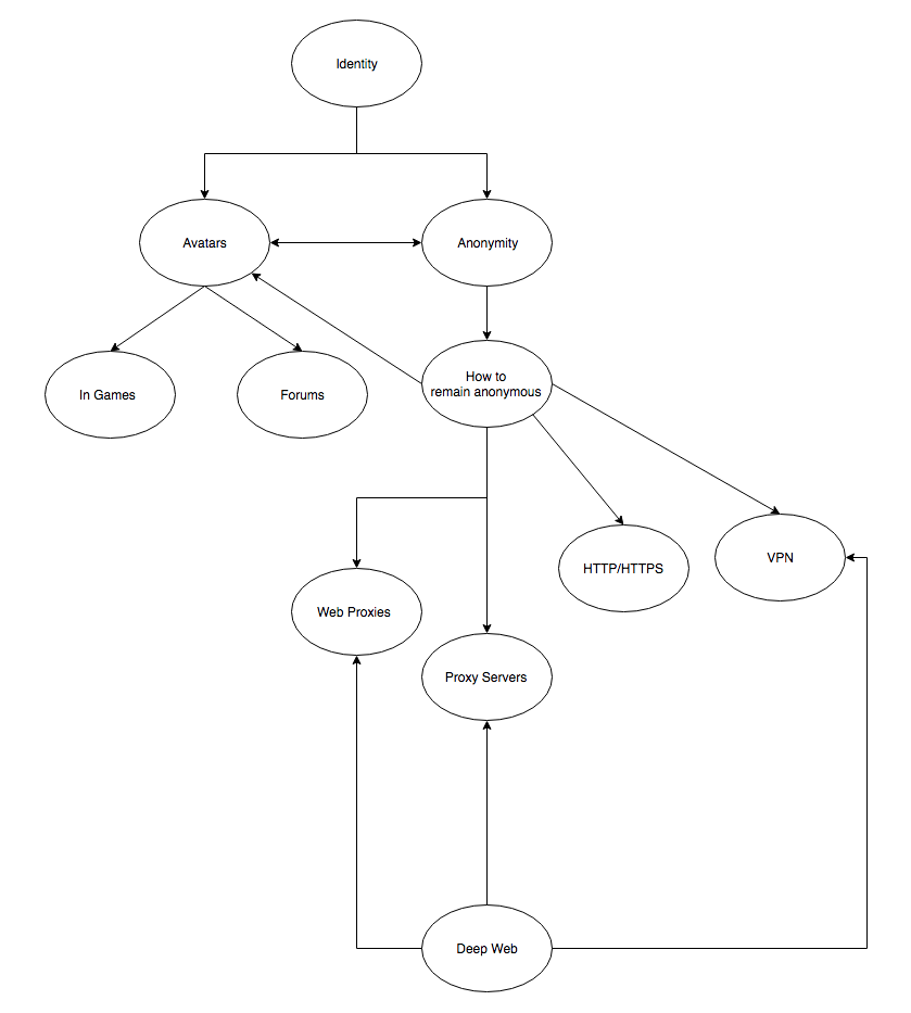
For this project me and a small group were tasked with creating a comprehensive Wiki about the anonymity of the web. To do this required lots of research into subjects we had little knowledge about. It also required us to use software and create something we had never done before. We ended up creating 22 unique pages each with at least 15 in site links. 

Screen Shot 2016-10-31 at 5.57.41 PM.png
Screen Shot 2016-10-31 at 5.57.04 PM.png
Screen Shot 2016-10-31 at 5.56.47 PM.png

Powered by Squarespace.